U8国际(中国)官方网站-国际平台
集团首页
|
人才引进
|
设为首页
|
加入收藏
首页
关于我们
u8国际平台简介
现任领导
组织机构
委员会
发展历史
党建工作
党建机构
理论学习
党建动态
党员风采
团队建设
学位点
重点学科
重点专业
重点实验室
团队队伍
团队概况
导师介绍
教师名录
学科带头人
人才引进
人才培养
本科教育
研究生教育
工程教育认证
科学研究
科学概况
科研团队
科研成果
重要项目
学工在线
组织机构
管理文件
员工组织
学风建设
学子楷模
人才招聘
本科招生
硕士招生
博士招生
员工天地
优秀员工
通知公告
通知公告
当前位置:
首页
>>
通知公告
>> 正文
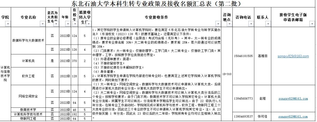
u8国际平台本科生转专业政策及接收名额(第二批)
发布日期:2024-02-28 来源: u8国际平台 点击:
注意:申请转专业的员工请于2024年3月2日前将《u8国际网站本科生转专业申请表》电子版、成绩单、绩点排名证明、无处分证明,发到所申请专业指定邮箱,并加入QQ群(852275968)。